best365足球官网
best365足球官网欢迎您!今天是:
best365足球官网主页
人才招聘
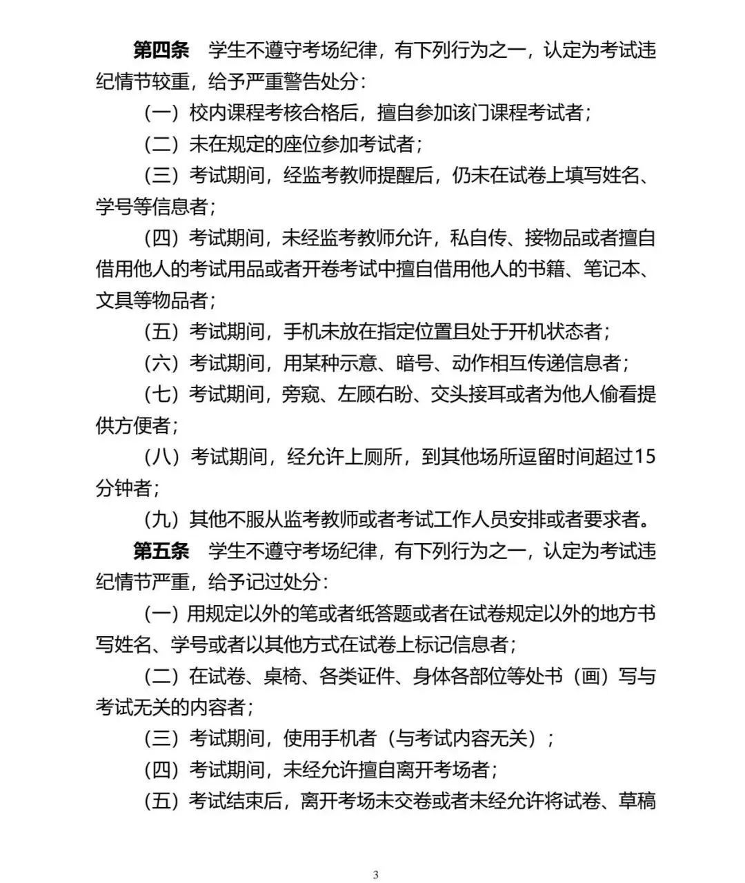
首页
学院新闻
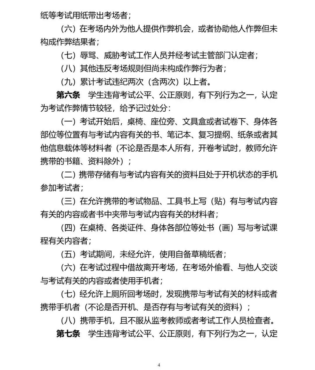
通知公告
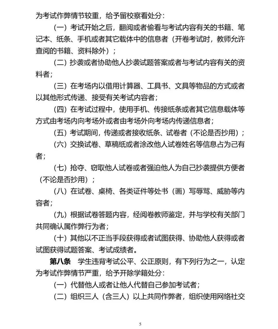
教学工作
学术动态
学生工作
党群工作
党纪学习
招生就业
学院概况
学院简介
现任领导
组织机构
常设委员会
联系我们
师资队伍
高层次人才
兼职客座教授
教授
副教授
讲师
人才招聘
人才培养
本科教育
研究生教育
学科建设
学位点
博士后流动站
重点学科
重点专业
重点实验室
科学研究
科研动态
学术讲座
特色方向
科研成果
合作交流
合作办学
产教融合
技术培训
分析测试
党群工作
组织机构
学习园地
标杆支部
党建活动
工会活动
学生工作
组织机构
规章制度
学工动态
党团建设
学习园地
学子楷模
招生就业
本科招生
硕士招生
博士招生
就业信息
规章制度
党建工作
行政工作
资料下载
校友专栏
知名校友
校友活动
首页
学院新闻
通知公告
教学工作
学术动态
学生工作
党群工作
党纪学习
招生就业
学生工作
首页
-
学生工作
- 正文
地科·资讯||关于印发 《best365足球官网关于考试违纪,考试作弊及其性质的认定细则》的通知
来源:best365足球官网 发布:2024-12-10 23:04:35
点击量:
上一篇:
地科||晚会 best365足球官网成功举办“筑梦新征程,逐光向未来”2024迎新暨“红烛”奖学金颁奖晚会
下一篇:
best365足球官网保研经验分享会来啦!